ÉÂÎ÷ag¹Ù·½ÍøÕ¾¼¯ÍÅ2025Äê¶ÈÈÚýÌåÆ½Ì¨¸å¼þ½ÓÄɼ°2025ÄêËÄÐò¶ÈÓÅÒì¸å¼þÆÀÑ¡ÇéÐÎת´ï
ΪÔöÇ¿¼¯ÍŹ«Ë¾ÃÅ»§ÍøÕ¾¡¢Î¢ÐŹ«Öںš¢ÐÂÀË΢²©¡¢ÊÓÆµºÅµÈÈÚýÌåÆ½Ì¨µÄ¸å¼þ²É±àÊÂÇ飬ÃãÀø¿í´óÍ¨Ñ¶Ô±Î§ÈÆÆóÒµÖÐÐÄÊÂÇé׫д³ö¸ßÖÊÁ¿µÄ¸å¼þ£¬Ê©Õ¹ÓÅÒì¸å¼þµÄÊ÷Ä£×÷Óã¬Îª¼¯ÍŸßÖÊÁ¿Éú³¤¹ÄÓëºô£¬Æ¾Ö¤¼¯ÍŹ«Ë¾¡¶¹ØÓÚ½¨ÉèÕþÎñÐÅÏ¢½ÓÄÉÇéÐÎת´ïºÍÓÅÒì¸å¼þÆÀÑ¡ÖÆ¶ÈµÄ֪ͨ¡·ÎļþÒªÇó£¬ÏÖ½«2025Äê¶È¼¯ÍŹ«Ë¾ÈÚýÌåÆ½Ì¨¸å¼þ½ÓÄɼ°2025ÄêËÄÐò¶ÈÓÅÒì¸å¼þÆÀÑ¡ÇéÐÎת´ïÈçÏ¡£
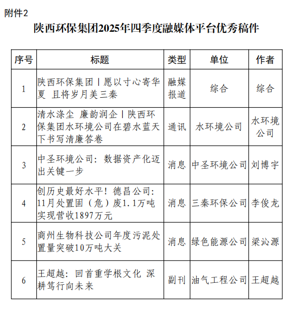
2025Ä꣬ÉÂÎ÷ag¹Ù·½ÍøÕ¾¼¯ÍÅÈÚýÌåÆ½Ì¨¼á³ÖÊØºÃÄÚ²¿Õ󵨣¬ÑÏ¿áÐû²¼ÉóºË£¬ÔöǿһÑùƽ³£î¿Ïµ£¬ÕûÄêÐû²¼ÐÂΟå¼þ925ƪ£¬Èö²¥¹æÄ£Óâ150ÍòÈ˴Ρ£50ÓàÆª¸å¼þ±»Ñ§Ï°Ç¿¹ú¡¢¾¼ÃÈÕ±¨¡¢ÉÂÎ÷ÈÕ±¨µÈÖ÷Á÷ýÌå½ÓÄÉ¡£Î§ÈƼ¯ÍÅ¡°13573¡±Éú³¤Ë¼Ð÷£¬¾Û½¹ÆóÒµÖÐÐÄÊÂÇéÃôÈñ²¶»ñË¢ÐÂÉú³¤Àú³ÌÖеÄÏÊ»îʵ¼ù£¬ÉîÈëÍÚ¾òͨË׸ÚλÖеÄÌØÊâʼ££¬È«ÐIJ߻®²¢¿ªÕ¹ÁËһϵÁÐÖ÷ÌâÐû´«Ô˶¯¡£Î§ÈÆ¡°¸ù¡±ÎÄ»¯Æ·ÅÆÐû²¼ô߸ßÖÊÁ¿Éú³¤Ê®ÖÜÄê×ù̸»áµÈÖØµãÊÂÇ飬Ðû²¼¡¶ÉÂÎ÷ag¹Ù·½ÍøÕ¾¼¯ÍÅ£ºÊµ¸ÉÕù´ºÔç ¶·ÕùÏÔ¼ÌÐø¡·£¬¡°¸ù¡±ÎÄ»¯Æ·ÅÆ¡ª¡ª¡¶ÆóÒµÎÄ»¯Êֲᡷ¡¢¡¶¡°¸ù¡±ÎÄ»¯Æ·ÅÆ¡·Ðû´«Æ¬¡¢¡¶´ð¾í¡ª¡ªÉÂÎ÷ag¹Ù·½ÍøÕ¾¼¯ÍŵÄÉú̬ÎÄÃ÷ʵ¼ù¡·Ðû´«Æ¬¡¢¡¶ÏòÏÂÔú¸ù¡·Õ÷Îļ¯µÈ¡£Î§ÈÆÉîÈë¹á³¹ÖÐÑë°ËÏî»®¶¨¾«Éñѧϰ½ÌÓý¡¢Éú²úı»®¡¢¿Æ¼¼Á¢Òì¡¢Çå¾²Éú²úÔ¡¢ÆóÒµÎÄ»¯½¨Éè¡¢ÍÅÇàÊÂÇé¡¢Ö¾´ÀÍÄ£¡¢°ëÄê´ð¾í¡¢Ö¾´¸ßÎÂϵļáÊØµÈϵÁÐÖ÷Ì⿪չÐû´«£¬³ä·ÖչʾȨÊô¸÷ÆóÒµÔÚÌáÖÊÔöЧÎÈÔöÌí¡¢¿Æ¼¼Á¢Ò졢ˢÐÂÌáÉý¡¢¿ª·ÅÏàÖú¡¢µ³½¨Á캽µÈ·½ÃæµÄЧ¹ûºÍÁÁµã£¬È«·½Î»Õ¹ÏÖ¼¯ÍÅÉú³¤ÐÂÐÎÏó¡¢ÐÂÃæÄ¿¡£ÇÐʵÑéÕ¹Á˵³½¨ÒýÁìµÄ½¹µã×÷ÓúÍÎÄ»¯¾Û»êµÄ½þÈó¹¦Ð§£¬Ò»ÆªÆª¸å¼þ£¬ÈçÒ»·ù·ù¶·Õù»¾í£¬¼Í¼Á˸÷Æóҵн»ðÏà´«¡¢íÆí·ܽøµÄ¼áʵ×ã¼£Óë¸ÐÈ˹ÊÊ¡£
ȨÊô¸÷ÆóÒµÒª½øÒ»²½×ܽáÂÄÀú£¬ÔÙ½ÓÔÙÀ÷£¬ÇÐʵ×öºÃÐÂÐÎÊÆ¡¢Ð³£Ì¬ÏµÄÐÂΟå¼þ±¨ËÍÊÂÇ飬ÌáÉý¸å¼þ±¨ËÍÖÊÁ¿£¬ÇÐʵÓÐÓÃʩչºÃÈÚýÌåÆ½Ì¨µÄÓßÂÛÖ¸µ¼×÷Ó㬳ä·ÖչʾÆóÒµ¸ßÖÊÁ¿Éú³¤µÄгɼ¨¡¢ÐÂÃæÄ¿¡¢ÐÂÐÎÏó¡£




COPYRIGHT ? 2015 ÉÂÎ÷ag¹Ù·½ÍøÕ¾¹¤Òµ¼¯ÍÅÓÐÏÞÔðÈι«Ë¾ All Rights Reserved.ÊÖÒÕÖ§³Ö£ºÉÂÎ÷ag¹Ù·½ÍøÕ¾ÖÇÐſƼ¼ÓÐÏÞ¹«Ë¾
ɹ«Íø°²±¸ 61019002000347ºÅ ÉÂICP±¸15009596ºÅ-1